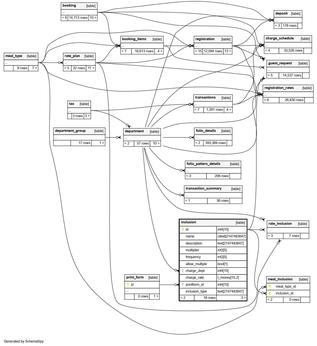
Columns
| Column | Type | Size | Nulls | Auto | Default | Children | Parents | Comments | |||||||||
|---|---|---|---|---|---|---|---|---|---|---|---|---|---|---|---|---|---|
| id | int4 | 10 | √ | null |
|
|
|||||||||||
| name | citext | 2147483647 | null |
|
|
||||||||||||
| description | text | 2147483647 | √ | null |
|
|
|||||||||||
| multiplier | int2 | 5 | null |
|
|
1 = Per booking 2 = Per room 3 = Per person (adult + child) 4 = Per adult 5 = Per child 6 = Per infant 7 = Per quantity |
|||||||||||
| frequency | int2 | 5 | null |
|
|
1 = Daily except arrival 2 = Daily except departure 3 = Once on arrival 4 = Once on departure 0 = Custom |
|||||||||||
| allow_multiple | bool | 1 | √ | false |
|
|
|||||||||||
| charge_dept | int4 | 10 | √ | null |
|
|
|||||||||||
| charge_rate | t_money | 15,2 | √ | null |
|
|
|||||||||||
| printform_id | int4 | 10 | √ | null |
|
|
|||||||||||
| inclusion_type | text | 2147483647 | √ | null |
|
|
abf, lunch, dinner |
Indexes
| Constraint Name | Type | Sort | Column(s) |
|---|---|---|---|
| inclusion_pkey | Primary key | Asc | id |
| inclusion_charge_dept_idx | Performance | Asc | charge_dept |

