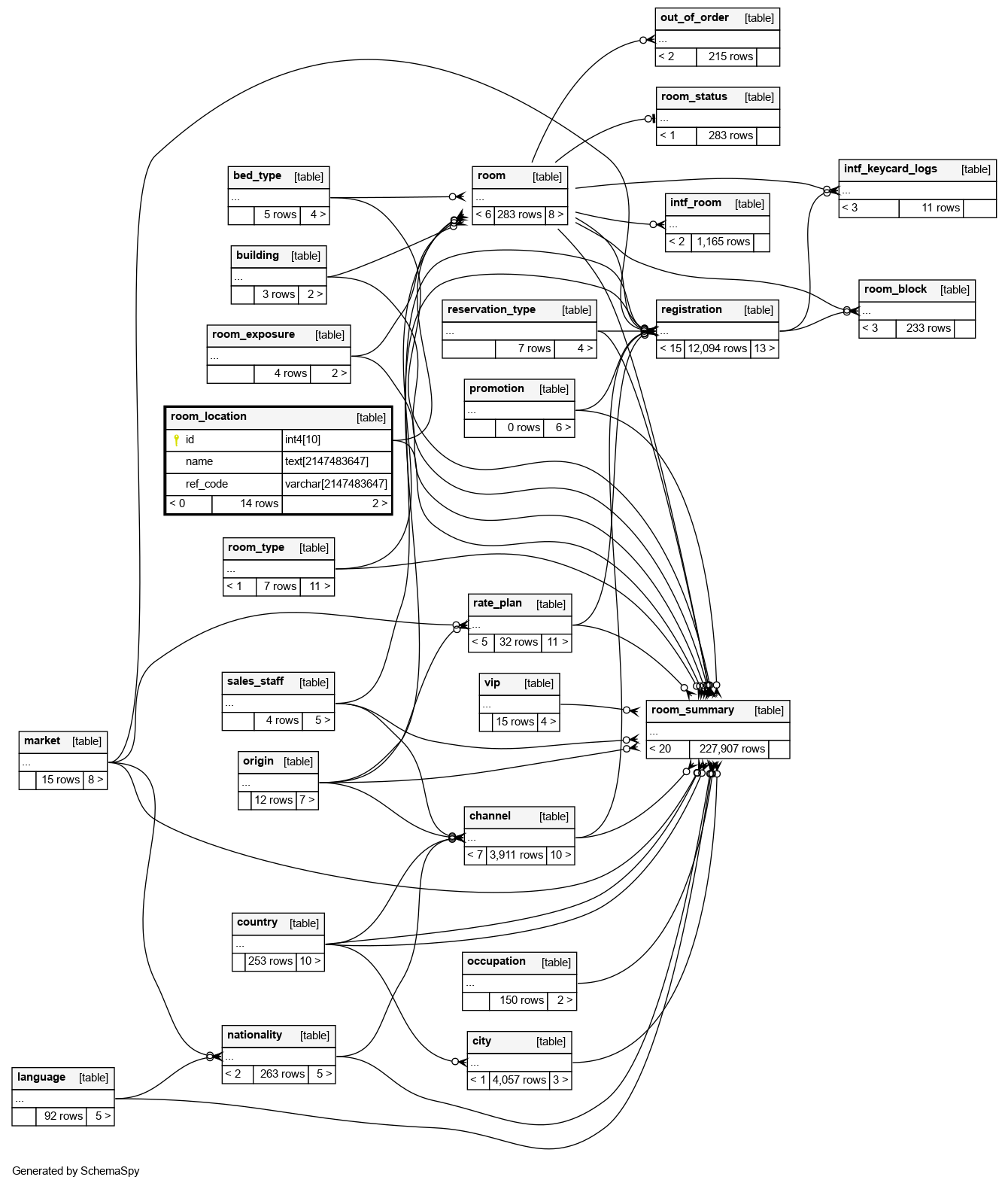
Columns
| Column | Type | Size | Nulls | Auto | Default | Children | Parents | Comments | ||||||
|---|---|---|---|---|---|---|---|---|---|---|---|---|---|---|
| id | int4 | 10 | √ | null |
|
|
||||||||
| name | text | 2147483647 | √ | null |
|
|
||||||||
| ref_code | varchar | 2147483647 | √ | null |
|
|
Indexes
| Constraint Name | Type | Sort | Column(s) |
|---|---|---|---|
| pk_room_location | Primary key | Asc | id |
| unq_room_location_name | Must be unique | Asc | name |

